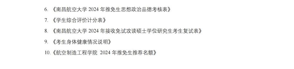
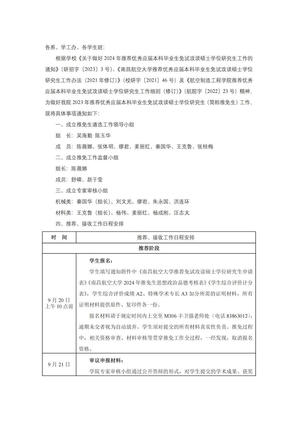
航空制造工程学院关于做好2024年推荐优秀应届本科毕业生免试攻读硕士学位研究生工作的通知 来源: 发布时间:2023-09-18 23:35:29 浏览次数: 次 【字体:小 大】 航制学院2024年推免工作相关附件.rar 责任编辑:袁源平1 【打印正文】